The documents/information/instructions required by us to prepare a UK application are as follows:
- The full name, address and nationality of the applicant.
- For incorporated bodies, the country or state of incorporation.
- Details of the Trade Mark including representations (preferably a jpeg) if the mark is a device mark.
- The specification of goods and/or services to be covered. UK applications may be multi-class. We can draft a specification if we are provided with an indication of the goods and/or services of interest.
- Details of any priority claim. In some cases a copy of the priority application will be required to support such a claim. For a UK application which claims priority from an earlier application previously filed in a Paris Convention country, the UK application must be filed within six months of the priority application.
The applicant must have a bonafide intention to use the mark in relation to the goods/ services covered.
The Trade Marks Registry does not require any forms signed by the applicant on filing. However, the Registrar does have the right to request a Power of Attorney form, although rarely does so.
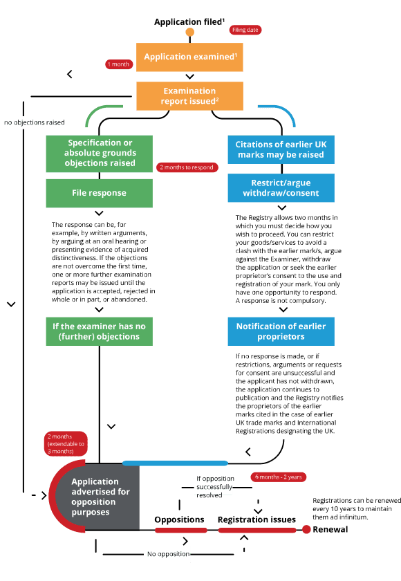
The prosecution stages of a United Kingdom trade mark application

*Approximate time scale (from filing date)
Notes
- The application must include the mark to be registered and has to specify the goods and/or services in relation to which the applicant uses or intends to use the mark. All goods and services are divided into 45 classes and the cost of filing an application varies according to the number of classes covered. If priority is claimed from an earlier application, details of the earlier application must be given. NB In order to claim priority the new application must be filed within six months of the earlier application.
- The UK Trade Mark Registry examines the application to confirm the specification is in order and determine whether the mark is descriptive or otherwise lacks distinctiveness. The Registry will also conduct a check of existing UK trade mark applications / registrations to see if your application may conflict with these earlier rights.
Download PDF