Los documentos e información necesarios para que presentemos una solicitud de marca en el Reino Unido son los siguientes:
- Nombre completo, dirección y nacionalidad del solicitante.
- Para empresas y sociedades en general, el país o estado de constitución.
- Detalles de la marca, incluyendo el logo o imagen (preferiblemente en jpeg) si se trata de una marca gráfica.
- Todos aquellos productos y/o servicios que se desea proteger (la marca puede contener varias clases). Podemos encargarnos de redactar la lista adecuada si se nos facilita una indicación de los productos y/o servicios de interés.
- Detalles de cualquier posible reivindicación de prioridad. Sólo en ciertos casos necesitaremos una copia de la solicitud anterior para probar dicha reivindicación. En el caso de que se reivindique la prioridad de una solicitud presentada anteriormente en un país del Convenio de París, la solicitud de marca en Reino Unido deberá presentarse dentro de un plazo de 6 meses desde la solicitud anterior.
El solicitante debe tener una intención genuina de utilizar la marca en relación con los productos/servicios designados.
El Registro de Marcas no exige ninguna autorización firmada por el solicitante en el momento de la presentación. Sin embargo, el Registrador tiene derecho a solicitar un poder
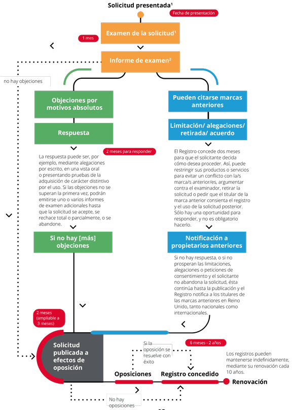
Fases del procedimiento de registro de una marca en el Reino Unido

*Escala temporal aproximada (desde la fecha de presentación)
Notas
- La solicitud debe incluir la marca que se desea registrar y ha de especificar los productos y/o servicios en relación con los cuales el solicitante utiliza o pretende utilizar la marca. Todos los productos y servicios se dividen en 45 clases y el coste de presentación de una solicitud varía en función del número de clases cubiertas. Si se reivindica la prioridad de una solicitud anterior, deben facilitarse los datos de la solicitud anterior. Para reivindicar la prioridad, la nueva solicitud debe presentarse en un plazo de seis meses a partir de la solicitud anterior.
- El Registro de Marcas del Reino Unido examina la solicitud para confirmar que la lista de productos y servicios es adecuada y determinar si la marca es descriptiva o carece de carácter distintivo. El Registro también comprobará las marcas en vigor en el Reino Unido para ver si la solicitud puede entrar en conflicto con estos derechos anteriores.
Download PDF